消费日报网讯(记者 王紫茜)2026年开年,新茶饮头部品牌霸王茶姬就因一则短视频被推上舆论风口。福建漳州一名店员徒手用废弃物料摆拍“印度奶茶”的画面,让食品安全、固废处理等问题再次成为公众热议焦点。而梳理黑猫投诉、小红书等平台的消费者反馈发现,这并非个案——从虚假宣传、退款难到饮品异物、服务缺位,多重投诉背后,折射出的不仅是单个品牌的管理漏洞,更是新茶饮行业高速发展中亟待破解的治理难题。

员工摆拍徒手制茶视频引争议
1月6日,一则标注“霸王茶姬‘印度奶茶’”的视频在社交平台快速传播。视频中,身着品牌工装的店员未佩戴手套,徒手砸冰块、捡拾掉落桌面的冰粒放回杯中,随后直接用手挤压柠檬片、伸入杯内搅拌,配文“正宗印度风味”的表述极具争议。该视频发布后,#霸王茶姬店员徒手做奶茶# #霸王茶姬徒手制茶触及食品安全红线#等词条迅速冲上微博热搜,网友纷纷质疑“这是正常操作还是摆拍?”“平时喝的奶茶卫生有保障吗?”

图为霸王茶姬店员徒手制茶
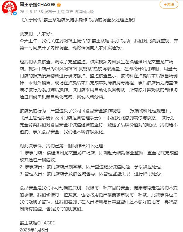
当天中午,霸王茶姬官方微博发布调查通报回应称,涉事行为系店员为跟风网络热梗博流量的摆拍,所用物料为门店当日报损的废弃食材,拍摄后已当场倒掉,未对外销售,且门店采用自动化设备制茶,实现“人料分离”。品牌同时公布处理结果:涉事门店(福建漳州龙文宝龙广场店)无限期停业整顿,涉事店员因严重违纪被辞退,门店店长及区域督导因管理失职遭降职处分。

图为霸王茶姬针对此事件的回应
尽管品牌强调“摆拍未影响消费者”,但此次事件仍暴露了管理层面的明显漏洞。食品领域专家指出,废弃物料本应按规定分类处置,却被用于摆拍;员工操作严重违反食品安全规范,却未被及时制止,反映出品牌对加盟门店的监督、稽查均不到位。更值得关注的是,这并非霸王茶姬近期首次陷入合规争议。2025年年底,有传言称其产品含“高浓度咖啡因”“关联毒品”,引发公众恐慌,虽经品牌辟谣及上海禁毒科普澄清“食品中天然咖啡因与毒品无关联”,但已对品牌口碑造成影响。
食品安全领域的隐患在消费者投诉中亦有体现。在黑猫投诉平台上,有消费者反映在霸王茶姬“桂子飘飘”饮品中喝到塑料胶条,联系客服后未获处理;另有消费者称饮用门店饮品后出现身体不适,多次沟通无果。这不禁让公众对品牌“食品安全是不可动摇的底线”这一承诺产生质疑,有消费者直言“这么大品牌,就这样对茶友的?”

图为消费者投诉在霸王茶姬“桂子飘飘”饮品中喝到塑料胶条

图为消费者投诉饮用霸王茶姬饮品后出现身体不适
虚假宣传、服务缺位成重灾区
记者注意到,除了此次摆拍事件引发的突发舆论危机,消费者在投诉平台的反馈,更暴露出霸王茶姬长期存在的服务短板。记者通过梳理黑猫投诉、小红书等平台信息发现,2025年以来,关于霸王茶姬的投诉主要集中在虚假宣传、退款难、售后推诿等方面,部分投诉因处理不及时引发二次不满。
虚假宣传问题在促销活动中尤为突出。黑猫投诉平台上,一位消费者表示,2025年3月,其通过小红书看到霸王茶姬多家门店宣传“购买奶茶套餐可抽夜光鸿恩寺冰箱贴”,遂通过美团下单23.9元套餐,但抽到的同款冰箱贴却无夜光功能。该消费者在小红书发帖反馈后未获品牌回应,反而发现相关门店纷纷修改宣传文案、删除其留言。

图为消费者投诉霸王茶姬存在虚假宣传问题
此外,也有消费者反映,霸王茶姬推出的冰雪季限定赠品宣传“12.12当天上线”,但武汉洪山区门店当天全面售罄,其质疑品牌“饥饿营销”“虚假宣传”。
图为消费者投诉霸王茶姬存在虚假宣传问题
退款难与客服不作为成为另一大投诉热点。2025年12月,消费者在抖音购买霸王茶姬团购券后未取餐,小程序却显示“已完成”,申请退款遭商家以“原料已出”拒绝,客服仅重复“无法退款”,未提供任何取餐或交付凭证。

图为消费者投诉霸王茶姬存在退款难、客服不作为问题
新茶饮需破解增长与责任平衡难题
摆拍事件中被用于炒作的“废弃物料”,不仅关乎食品安全,更将新茶饮行业的ESG(环境、社会和治理)难题推向台前。颇为讽刺的是,事件发生前一个月,霸王茶姬刚发布首份ESG报告,承诺“确保废弃物合规处置”,但未披露具体执行数据。记者了解到,这一现象不在少数,面对新茶饮行业的快速扩张,固废处理、标准统一、加盟管理等问题正成为行业共同的挑战。
新茶饮行业的环境压力日益凸显。环保组织太平洋环境资源中心2024年发布的报告显示,过去一年中国消费者共消费超213.1亿杯现制茶,伴随产生约43.04万吨塑料垃圾,相当于合肥这座900万人口城市一年的塑料生活垃圾总量。这些垃圾中,70%来自外卖销售额前十的连锁品牌,而茶饮杯多为轻薄材质、回收价值低,难以进入现有回收体系,往往被填埋或焚烧,环境影响不容忽视。
根据港交所及沪深北交易所的相关规定,上市公司需披露有害与无害废弃物总量、处理方式及减排目标,但根据21世纪经济报道称,霸王茶姬等部分品牌未披露废弃物和包装材料相关的定量数据,已披露企业也存在统计口径不一、透明度不足等问题——有的以“吨/吨产品”计算,有的以“吨/百万元营收”为单位,且普遍缺乏包装复用率等核心指标的追踪数据,难以评估实际成效。
除此之外,加盟模式的管理难题进一步加剧了治理难度。新茶饮品牌多采用“直营+加盟”的扩张模式,霸王茶姬的门店网络中也有大量加盟门店,而分散的门店布局使得标准化管理难以落地。
“霸王茶姬这两年整体运营情况非常混乱,挑战巨大,从前期的冰勃朗问题,到咖啡因合规争议,再到此次徒手操作,足以说明其内控体系形同虚设。”中国食品产业分析师朱丹蓬在接受媒体采访时表示,品牌方对于加盟商的日常管理、定期核查以及突查等环节存在严重缺失。
对于霸王茶姬而言,当前的多重危机更叠加着业绩压力。2025年第三季度财报显示,品牌当季营业收入32.08亿元,同比下滑9.4%;归母净利润为3.94亿元,同比下滑35.8%,前三个季度净利润同比降幅达37.6%。在行业竞争加剧的背景下,品牌试图通过营销引流、扩张门店维持增长,但忽视了管理与服务的同步提升,最终导致问题集中爆发。
1月9日,记者就员工培训体系、品牌日常监管措施等问题联系霸王茶姬相关负责人,但截止发稿前,尚未收到对方回复。
业内专家认为,霸王茶姬的一系列风波为新茶饮行业敲响了警钟。对于头部品牌而言,唯有真正将食品安全作为不可触碰的红线,将消费者权益保护落到实处,才能在激烈的市场竞争中实现可持续增长。
消费日报网版权及免责声明:
1. 凡本网注明“来源:消费日报网” 的所有作品,版权均属于消费日报网。如转载,须注明“来源:消费日报网”。违反上述声明者,本网将追究其相关法律责任。
2. 凡本网注明 “来源:XXX(非消费日报网)” 的作品,均转载自其它媒体,转载目的在于传递更多信息,并不代表本网赞同其观点和对其真实性负责。
3. 任何单位或个人认为消费日报网的内容可能涉嫌侵犯其合法权益,应及时向消费日报网书面反馈,并提供相关证明材料和理由,本网站在收到上述文件并审核后,会采取相应措施。
4. 消费日报网对于任何包含、经由链接、下载或其它途径所获得的有关本网站的任何内容、信息或广告,不声明或保证其正确性或可靠性。用户自行承担使用本网站的风险。
5. 基于技术和不可预见的原因而导致的服务中断,或者因用户的非法操作而造成的损失,消费日报网不负责任。
6. 如因版权和其它问题需要同本网联系的,请在文章刊发后30日内进行。
7. 联系邮箱:xfrbw218@163.com  电话:010-67637706